四川省成人高考综合服务平台
今日热门
服务大厅
一站式四川成考服务大厅
内容详情

成都信息工程大学成人高等学历教育(成教)招生简章

 二维码 105
发表时间:2025-03-13 10:41作者:四川成考来源:本站原创

成都信息工程大学.jpg


一、学校简介

成都信息工程大学是四川省和中国气象局、国家统计局共建四川省重点发展的省属普通本科院校。学校创建于1951年,是国家首批学士学位授权高校、首批“卓越工程师教育培养计划”试点院校、国家中西部基础能力建设工程高校、四川省首批“一流学科”建设高校、四川省新增博士学位授予单位优先培育高校是国际CDI0组织正式成员,全国气象科教融合创新联盟副主任委员单位,四川省网络空间安全协会理事长单位。学校以大气学科、信息学科和经管学科为重点,以学科交叉为特色,以工学、理学、管理学为主要学科门类,工、理、管、经、文、法、艺多学科协调融合发展。现有3个省级“一流学科”建设学科,5个省级重点学科,3个ESI全球前1%学科,14个硕士学位授权一级学科,12个硕士专业学位授权类别,形成了大气、信息、经管三大学科群。


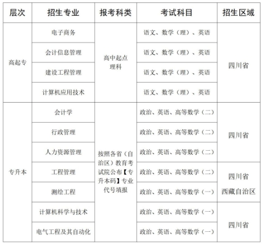
二、招生专业及层次

成都信息工程专业.png

*如有变化,请以学院公告为准。


三、收费标准

信息工程大学收费标准.png

1.学费标准:现开设专业学费按四川省物价局核定的收费标准收取,文科类2760元/年、理工类2990元/年,按2.5年收取,最后0.5年按年度学费标准的一半收取

2.缴费方式:按学年缴费,考生录取后由本人登录我校继续教育数字化综合业务平台统一缴费。


四、报名及考试

1、报名前请先咨询招生老师,微信如下

招考客服.jpg

2、成人高考报名时间:预计在8月下旬至9月上旬分为网上报名(含网上缴费)和现场确认两个阶段。

3、成人高考考试时间:预计在10月下旬,各科目考试均由国家统一命题,命题范围以教育部公布的复习考试大纲为准。

4、具体报名和考试时间以各省(自治区)教育考试院公布为准。


五、学习形式

学生学习形式为非脱产(业余、函授)学习。学校采取“在线教学+集中面授”的混合式教学模式,面授地点为校本部或校外教学点。


六、毕业及学位

1、学生按照人才培养方案要求修完教学计划规定的课程且成绩全部合格,达到毕业标准的,可获得经教育部电子注册的成都信息工程大学成人高等学历教育毕业证书,学历信息可查,国家承认。

2、符合《成都信息工程大学高等学历继续教育本科毕业生学士学位授予实施细则》要求者可申请授予学士学位:

3、毕业证书及学位证书样张(具体样式及校长落款以学生毕业当年最新样张为准)。



关注公众号
获取更多专业成考服务
更多成考新动态
关于我们
网站服务
商务合作
相关资质
营业执照
商标证书
出版物许可证

用户资质
隐私政策
服务条款
使用须知